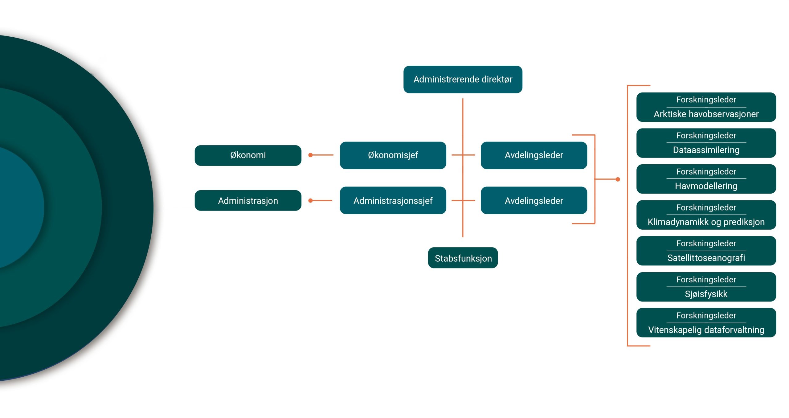
Organisering

Styre

Styrets leder: Gunn Mangerud, Universitetet i Bergen
Nestleder: Owe Hagesæther, GCE Ocean Technology, nestleder

Øvrige styremedlemmer:
Åse Åtland, Norsk institutt for vannforskning
Øyvind Ramberg, GC Rieber Eiendom AS
Lars H. Smedsrud, Universitetet i Bergen
Einar Ólason, ansattes valgte representant
Hanne Sagen, ansattes valgte representant

Vitenskapelig råd

Leder: Pierre-Yves Le Traon, Ifremer, Frankrike

Øvrige rådsmedlemmer:
Daniela Matei, Max Planck Institute for Meteorology, Tyskland
Trygve Sparr, Forsvarets forskningsinstitutt
Lars Anders Breivik, Meteorologisk institutt
Tor Eldevik, Universitetet i Bergen
Einar Ytredal, GC Rieber Shipping AS
Nina Winther-Kaland, StormGeo
Mette Skern-Mauritzen, Havforskningsinstituttet
Patricia de Rosnay, European Centre for Medium-Range Weather Forecasts, Storbritannia
Agnieszka Beszczynska-Möller, Institute of Oceanology, Polish Academy of Sciences, Polen